主页
>
规范
>
浙江省消防技术规范难点问题操作技术指南(2020)
《浙江省消防技术规范难点问题操作技术指南(2020版)》部分条文执行问题的专家意见(浙建设发〔2023〕103号)
上一节:
关于印发《浙江省消防技术规范难点问题操作技术指南(2020版)》的通知(浙消〔2020〕166号)
下一节:
前言
目录导航
更多
关于印发《浙江省消防技术规范难点问题操作技术指南(2020版)》的通知(浙消〔2020〕166号)
《浙江省消防技术规范难点问题操作技术指南(2020版)》部分条文执行问题的专家意见(浙建设发〔2023〕103号)
前言
第一章 建筑分类和耐火等级
1.1 建筑高度
1.2 台阶式地坪
1.3 厂房(仓库)相关问题
1.4 部分建筑、场所的消防设计
1.5 高层建筑与裙房
第二章 总平面布局
2.1 消防车道与消防车登高操作场地
2.2 消防救援口
2.3 防火间距
第三章 防火分区和建筑结构、构造
3.1 防火分区
3.2 防火卷帘、中庭
3.3 外墙保温
3.4 建筑结构、构造
3.5 固定窗
第四章 安全疏散和救援
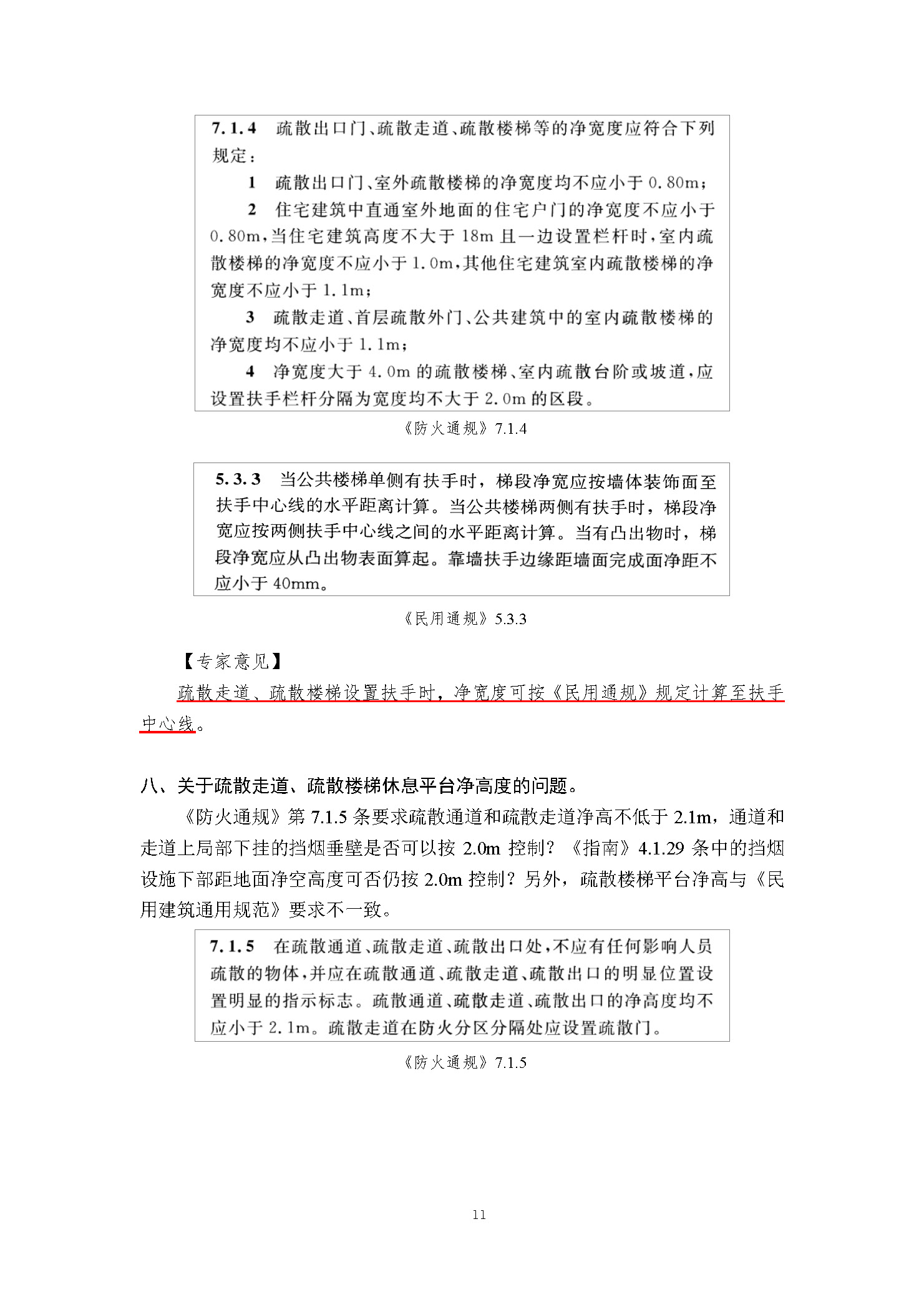
4.1 安全出口、疏散宽度与疏散距离
4.2 疏散楼梯
4.3 消防电梯和屋顶直升机停机坪
第五章 消防给水
5.1 消防水源
5.2 消防水泵
5.3 室内外消火栓系统
5.4 自动喷水灭火系统
5.5 其他灭火系统
第六章 消防电气
6.1 消防电源及其配电
6.2 消防应急照明和疏散指示系统
6.3 火灾自动报警系统
第七章 防烟、排烟及供暖、通风和空气调节
7.1 防烟系统
7.2 排烟系统
7.3 系统控制
7.4 施工、调试和验收
7.5 暖通空调系统
第八章 热能动力
8.1 锅炉房、柴油发电机房
第九章 特殊建筑和场所
9.1 电影厅、法院审判厅等场所
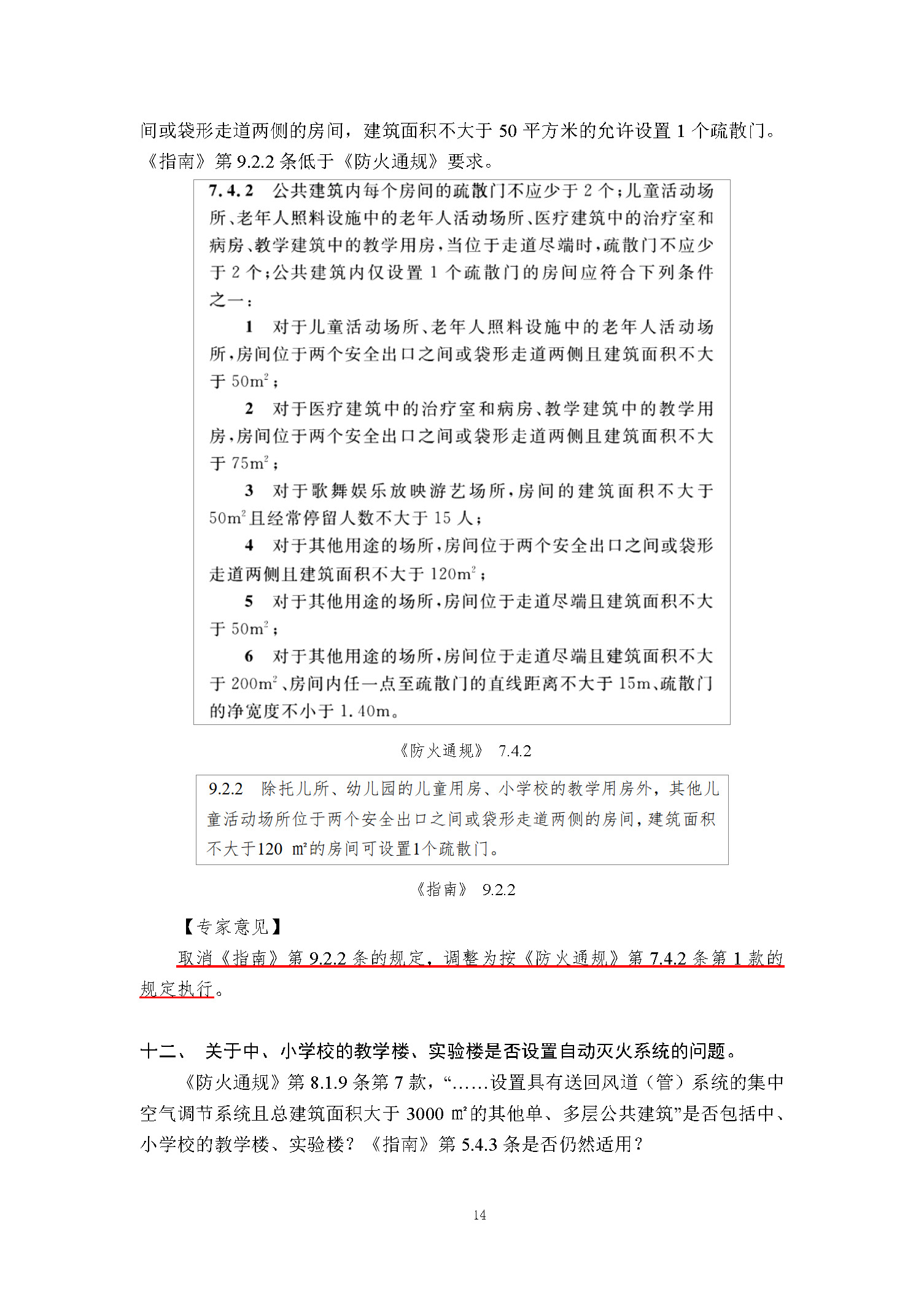
9.2 儿童活动场所
9.3 “有顶步行街”
9.4 超大城市综合体
9.5 菜市场
9.6 排屋、别墅及其他住宅建筑的户内楼梯
9.7 体育馆、游泳馆
9.8 商业服务网点及类似形式建筑
9.9 汽车4S店
9.10 消防控制室