主页
>
规范
>
20251230《浙江省消防技术规范难点问题操作技术指南(2025版)》
第一章 建筑分类和耐火等级
上一节:
目 录
下一节:
第二章 总平面布局
目录导航
更多
封面
前 言
目 录
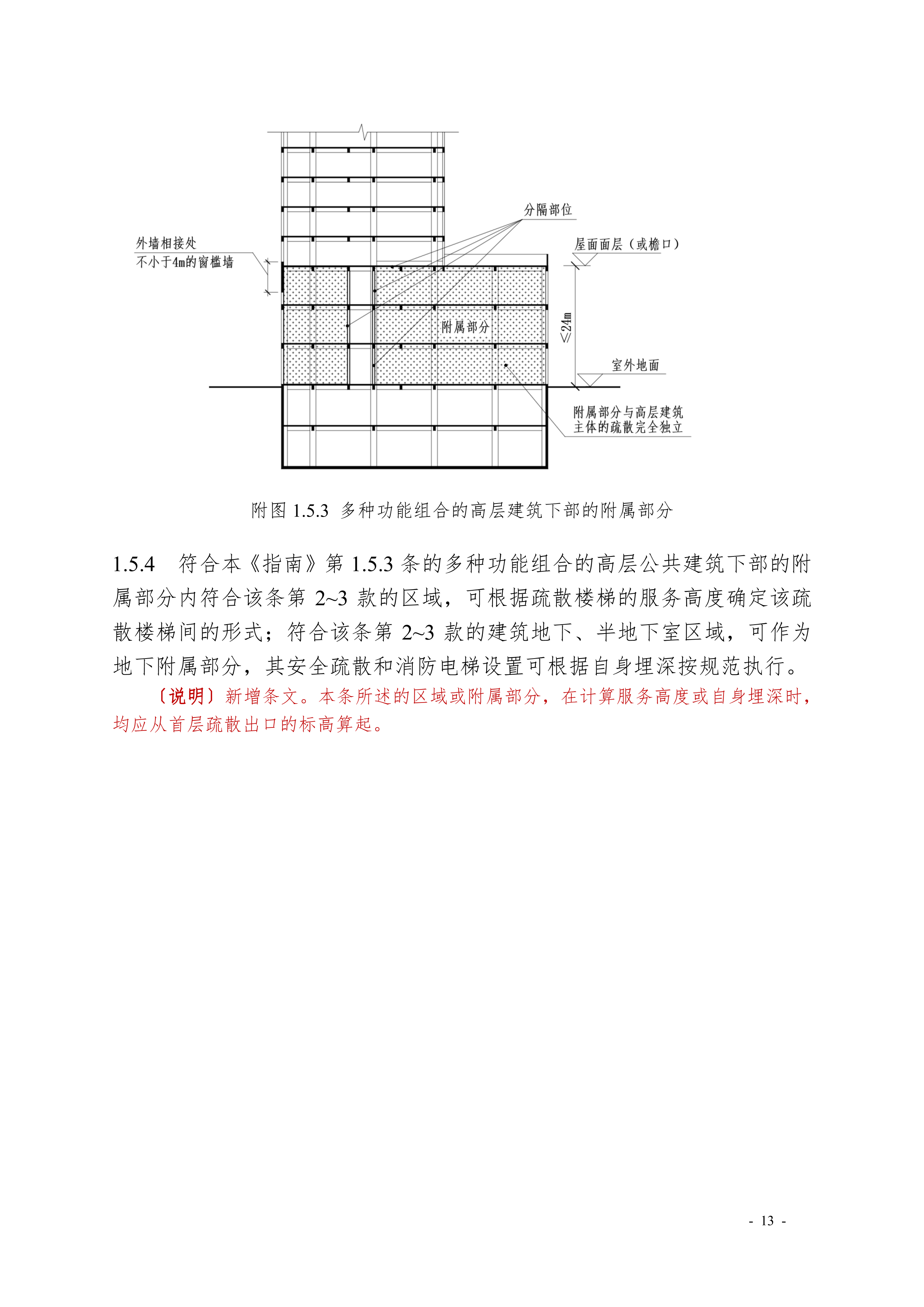
第一章 建筑分类和耐火等级
第二章 总平面布局
第三章 防火分区和建筑结构、构造
第四章 安全疏散和救援
第五章 消防给水
第六章 消防电气
第七章 防烟、排烟及供暖、通风和空气调节
第八章 热能动力
第九章 特殊建筑和场所
附录 A 本次修订时删除的《浙江省消防难点问题 操作技术指南(2020 版)》条文及说明
附录 B 本指南部分用词和概念的说明